砖作为建筑行业的基本材料之一,加强环保、节能是社会进步的基础,而大多企业设备越来越智能自动化,向工业4.0靠拢。浙江中驱电气有限公司自主研发的ZQ200系列高性能矢量变频器以高稳定性、高可靠性、力矩大、节能且性价比高,在砖厂获得一致好评。
搅拌机原理

搅拌机由一个滚筒加一根横向的轴承为主体,通过皮带产生一个速度比,然后使用离合器(气泵)的吸合断开来控制是否脱离负载,输送带输送砖所需要的原材料通过搅拌后,通过挤压机形成成品砖。
中驱变频控制的优势

启动电流小,提高运行效率,改善超负荷作业,消除起制动冲击,减少电气维护,降低电能消耗,提高功率因子等。同时还具有过电流、过电压、欠电压和输入缺相保护,以及变频器过热、超载等。变频调速技术有效的解决了机械的传动冲击,延长了滚轮、轴承、皮带的使用寿命。由于变频系统具有限流的功能,降低了电机启动时对电网的冲击电流,缓解了用电设备间的相互影响,电缆载流能力大大提高。
接线与参数


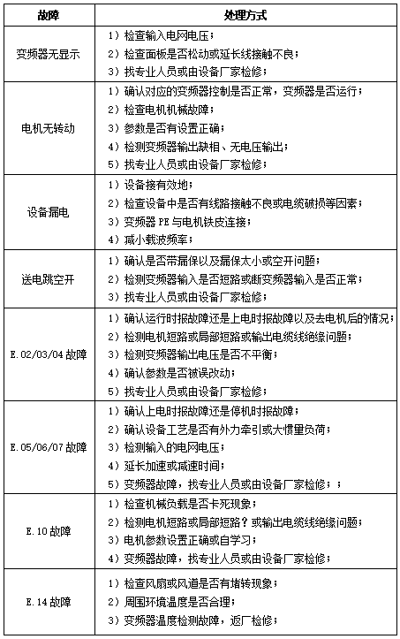
常见故障与解决方案
常见故障:在设备本身为新机的时候,因突加负载横向轴承会有一个较大的惯性对变频器进行反冲,导致变频器跳过压保护。
解决方案:在机器为空机时,设备加负载我们变频器速度往上跑,使用更大的速度把电压消耗掉。让整体设备之间有个磨合期。
