
磨刀机主要针对车刀,钻头,铣刀,雕刻刀,电脑雕刻机,刻模铣床,加工中心,
CNC , 刻字机 ,刻线机,打标机等金属设备的磨削。
磨刀机工作原理
1.将刀放到刀台上,调整刀具的探出量为0.5-1.0cm左右,刀的两端探出量要相同,可用顶丝微调。接通电磁装置按钮的增磁开关,使刀吸附在刀台上。调整好砂轮与刀片角度的位置,如发现刀片与砂轮接触,应转动进刀手轮,使其分离。
2.接通电源,开启电源开关,机器进入正常的工作状态。
3.转动进刀手轮,使刀片缓慢均速的向里推进,直至与砂轮接触,调节好刀片与砂轮接触的松紧度,使砂轮与刀片能很好的工作。


200M的优势
书本设计,体积小巧,业界领先;
调速范围宽,控制精度高;
低频带载能力强:VF/1Hz/150%;
+24V(100mA)电源,具备短路保护功能;
环境温度:-10~40 ℃,无需降容;
完善的保护功能:欠压、过压、过流、过载、过热、转矩限制、参数锁定等多重保护。
接线和参数


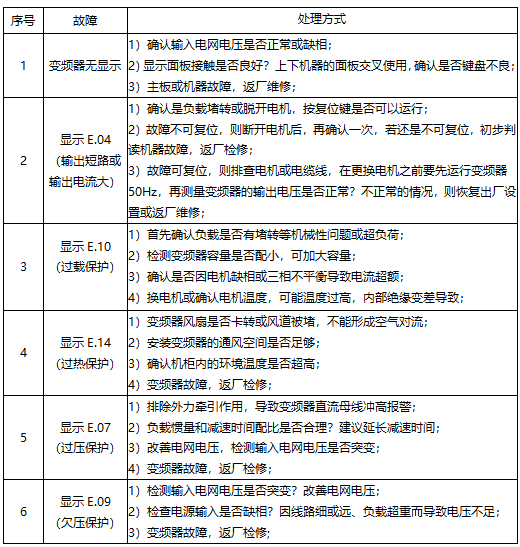
常见故障与解决方案
