做青是乌龙茶生产加工的重要环节,也是乌龙茶特有的品质风味形成的主要工序。中驱200M控制柜结合当地传统制茶工艺与先进技术于一体,由福建农林大学茶叶研究所和福建茶叶机械厂联合研制,集萎凋、摇青、凉青为一体,能够实现做青过程的不落地生产,同时又便于实现乌龙茶做青过程的自动化控制,200M产品本身体积小,控制简单,调速方便,低频力矩足,品质稳定,节能环保,大大提高了客户效率。

接线和参数设置


现场配电柜示意图
对应的参数设置:P00-02=1,P00-03=2,
P00-17=0,P00-22=3,P00-23=1。
操作步骤
打开电源开关,变频器面板显示频率(闪烁说明没启动),按钮开关正/反转运行,面板调速控制电机速度,档位开关切换正反转。
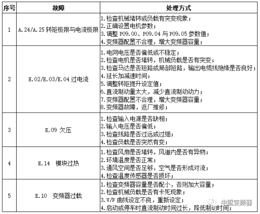
变频器在做青机上常见的故障及排除方法

注意事项
1.电机长期低频率运行时,注意电机散热问题。
2.做青机过程中产生的灰尘较多,应定期清理变频器风道。
3.变频器、机械、电机应良好的接地。